近日,williamhill英国官网汪诚文教授团队和澳大利亚昆士兰大学郭建华副教授团队、郑敏博士在ISME Communications(国际微生物生态学会通讯)创刊首期在线发表题为“Selective enrichment and metagenomic analysis of three novel comammoxNitrospirain a urine-fed membrane bioreactor(尿液为进水的膜生物反应器中三种新型全程硝化菌的选择富集及代谢特征)”的研究论文。研究人员利用实际尿液废水成功富集到三种全新的全程硝化细菌(Complete Ammonia Oxidizer,Comammox Nitrospira),宏基因组学分析表明,这些新型全程硝化菌具有尿素利用的全部路径。该论文研究并指出,除低氨氮和长SRT两个条件外,尿液废水中的尿素可能促进了全程硝化菌的选择富集。该发现进一步更新了对参与氮循环微生物的认识。
生物硝化过程是全球氮循环中的重要一环,该过程一直以来被认为是由氨氧化菌(Ammonia-oxidizing Bacteria, AOB)和亚硝酸盐氧化菌(Nitrite-oxidizing Bacteria, NOB)分两步来完成的。2015年,全程硝化菌(Comammox Nitrospira)的发现打破了对硝化过程的传统认知。全程硝化菌一种微生物能承担AOB和NOB的共同功能而独自将氨氮氧化为硝酸盐。目前,各国研究人员已经在多个生态系统和工程系统中检测到了全程硝化菌,如湿地、河床沉积物、饮用水系统、污水处理系统等。然而,目前我们对全程硝化菌的认知仍处于初级阶段,尤其是对于如何富集培养全程硝化菌的关键条件仍不十分清晰。
该联合团队将尿液废水作为膜生物反应器(MembraneBio-Reactor, MBR)的进水,成功在200天内实现了全程硝化菌的富集(相对丰度高达30%)。该反应器表现出了良好的硝化效果,进水中总凯氏氮全部被氧化为硝酸盐氮,出水中无亚硝酸盐积累(图1b),最高去除负荷达188 mg N·L−1d−1(图1a)。16SrRNA扩增子测序结果表明,该微生物群落中硝化螺菌属Nitrospira占主导地位,传统AOB Nitrosomonas则在反应器运行至第161天后逐渐被淘汰,而Nitrospira的相对丰度最高上升至高于30%(图1c)。qPCR对不同种类amoA基因的变化分析结果进一步证明了富集的Nitrospira大部分是携带amoA基因的Comammox Nitrospira,而并非传统的NOB,它们的amoA基因拷贝数增加了4个数量级,而AOB和AOA的amoA基因拷贝数始终处在较低水平(图1d)。这些结果共同证明了全程硝化菌Nitrospira在以尿液废水为进水的MBR反应器中得到了选择性富集,并逐步淘汰了AOA和AOB。

图1 以尿液废水为进水的MBR反应器硝化效果及硝化菌群组成。(a)TKN去除负荷;(b)氨氮及亚硝酸盐转化;(c)基于16S rRNA基因扩增测序的Nitrospira和Nitrosomonas相对丰度变化;(d)基于qPCR的全程硝化菌Nitrospira、AOB和AOA amoA基因的变化
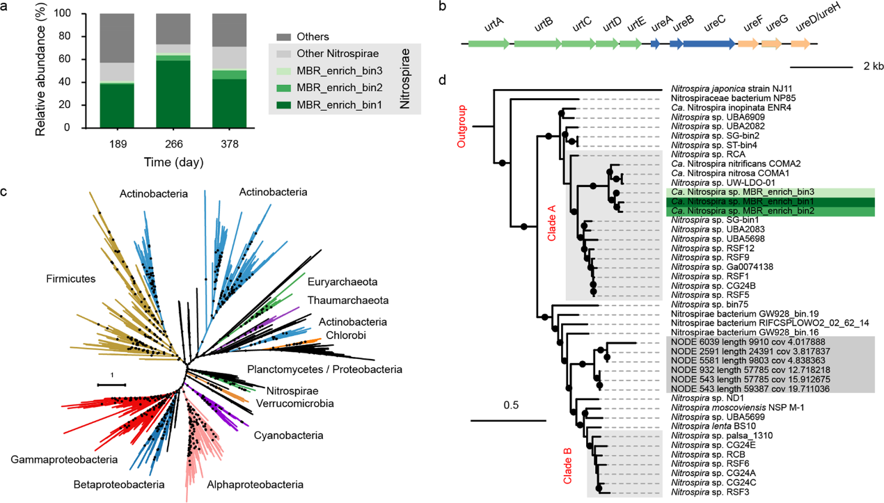
借用宏基因测序技术和生物信息分析,研究人员成功获得了三个全程硝化菌Nitrospira全基因组序列。通过对于这些基因组的注释分析,这三个全程硝化菌Nitrospira均同时携带了氨氧化和亚硝酸盐氧化的全部基因序列。根据系统发育分析的研究结果,本研究富集的全程硝化菌Nitrospira在进化发育上均属于Nitrospira谱系Ⅱ中的CladeA,并且与已知的全程硝化菌对比平均氨基酸指数小于90%(图2),确定为三种全新的全程硝化菌。

图2 富集的全程硝化菌Nitrospira的系统发育树分析以及同其他全程硝化菌Nitrospira的平均氨基酸指数比较
研究人员利用宏基因组技术进一步分析了全程硝化菌Nitrospira代谢尿素的潜能,以揭示尿素诱导全程硝化菌富集的机理。分析结果证明,这些全程硝化菌包含了利用尿素的完整路径,尿素转运基因urtABCDE、脲酶亚基ureABC、脲酶辅助基因ureDFGH(图3b)。在该微生物种群中,源于全程硝化菌Nitrospira的ureC基因在所有的ureC基因中占比达到了41%–66%,表明它们可能是MBR中代谢尿素的主要贡献者(图3a)。系统发育分析表明,Nitrospira门中编码ureABC蛋白质的基因形成了一个深远的分支簇,说明了水解尿素是Nitrospira属一个古老的特性(图3c)。此外,本研究中富集的三株全程硝化菌Nitrospira的ureABC与其他分泌脲酶的CladeA成员在Nitrospira属中形成了一个单系簇(图3d)。

图3 MBR中微生物群落检测到的ure操纵子。(a)群落中含脲酶微生物的相对丰度。从三个宏基因组中提取所有的ureC基因,并通过计算特定ureC基因与所有检测到的ureC基因的比对片段数目估算它们的相对丰度。(b)Nitrospira属中脲酶和尿素转运操纵子示意图。箭头代表基因,表示转录方向。(c)从所有公开可用的原核基因组中提取的编码ureABC蛋白序列的系统发育树。(d)从所有公开可用的Nitrospira属中提取的编码ureABC蛋白序列的系统发育树。这两个系统发育树都是用1000次bootstrap复制计算的,黑色圆圈表示bootstrap支持度为70%。
本研究还构建了新发现的全程硝化菌Nitrospira的代谢示意图(图4)。宏基因组学分析结果表明,富集的全程硝化菌Nitrospira可以利用尿素作为替代氮源,在将尿素水解氨化为氨氮后,利用氨氮进一步进行硝化反应,最终转化为硝酸盐。目前通常认为,富集全程硝化菌的条件包含低氨氮浓度和长SRT,本研究中反应器实现了总凯氏氮到硝酸盐的氧化,出水中基本不包含氨氮,保证了反应器中低氨氮的生长条件。同时,膜反应器在长时间运行中无刻意排泥,保证了长SRT条件,从而有助于全程硝化菌Nitrospira的富集。值得注意的是,反应器运行过程中保持溶解氧浓度在4mg/L以上,说明低溶解氧条件不是富集全程硝化菌必要的。此外,本研究采用尿液废水作为进水,而全程硝化菌包含尿素利用的完整基因,因此,尿素的供给可能是全程硝化菌Nitrospira能够选择性富集的主要决定因素。

图4 MBR反应器中富集的全程硝化菌Nitrospira细胞代谢示意图
本研究发表在Nature Publication Group(自然出版集团)旗下ISME Communications期刊上,论文第一作者为william威廉中文官网博士研究生李继云和中国科学技术大学环境科学与工程系花正双研究员。通讯作者为william威廉中文官网汪诚文教授,澳大利亚昆士兰大学高等水管理研究中心郭建华副教授和郑敏博士。参与该研究的作者还包括williamhill英国官网白鸽和昆士兰大学刘涛博士和博士研究生李洁,以及来自荷兰内梅亨大学的Mike Jetten(迈克·耶滕)教授和Sebastian Lücker博士。
论文链接:https://www.nature.com/articles/s43705-021-00005-3